visualize

R-CMD-check CRAN RStudio mirror downloads CRAN status

The goal of visualize is to graph the pdf or pmf and highlight what area or probability is present in user defined locations. Visualize is able to provide lower tail, bounded, upper tail, and two tail calculations. Supports strict and equal to inequalities. Also provided on the graph is the mean and variance of the distribution.

Installation

You can install the released version of visualize from CRAN with:

install.packages("visualize")

And the development version from GitHub with:

# install.packages("devtools")
devtools::install_github("coatless/visualize")

Examples

To use visualize, load the package with:

library("visualize")

Then, construct a graph by following the visualize.dist() pattern. For example, the normal distribution can be shown with:

# Graph a standard normal distribution with a z-score of 1.96
visualize.norm(1.96)

# Change the location of the tail
visualize.norm(1.96, section = "upper")

# Create a bounded range.
visualize.norm(c(-1.96, 1.96), section = "bounded")

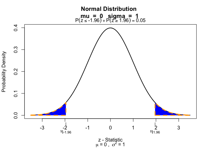
# Highlight both tails
visualize.norm(c(-1.96, 1.96), section = "tails")

The parameters of the distribution can also be modified. Take for example the Binomial distribution.

visualize.binom(stat = 9, size = 20, p = 0.5)

# Visualize the binominal distribution with a higher size and lower probability.
visualize.binom(stat = 9, size = 24, p = 0.25)

Discrete distributions can also handle a level of strict (<, >) or equal to (<=, >=) inequality.

# Create a strict inequality (lower < x < higher)
visualize.pois(stat = c(4, 6), lambda = 3.5, section = "bounded",
  strict = c(TRUE, TRUE))

# Allow for equality on either side only on the right side of the bounded region.
visualize.pois(stat = c(4, 6), lambda = 3.5, section = "bounded",
  strict = c(TRUE, FALSE))

# Allow for equality on either side of the inequality (lower <= x <= higher)
visualize.pois(stat = c(4, 6), lambda = 3.5, section = "bounded",
  strict = c(FALSE, FALSE))

Author

James Joseph Balamuta

Citing the visualize package

To ensure future development of the package, please cite visualize package if used during an analysis or simulation study. Citation information for the package may be acquired by using in R:

citation("visualize")

License

MIT License